默沙东诊疗手册在线网页版及app!免费的医学宝藏,适合专业和非专业人士,全球最广泛权威的医学信息资源
《默沙东诊疗手册》最早出版于 1899 年,是当时医师、药剂师的小型参考书。随后的一百余年,编纂方始终秉持人人有权获得准确、便利、实用医学信息的理念,不断扩充《手册》内容,致力分享各时期的最佳医学信息,增进患者和专业医护人员的关系,改善世界各地的医疗保健效果。
《默沙东诊疗手册》已分成「专业」、「大众」两个版本。前者供医学专业人士学习、参考,后者则锁定非医学专业人士为读者,语言更通俗,内容编排上同样根据普通读者的需求做了必要调整,更为实用。
我是学医的各位,默沙东诊疗手册我是真心推荐!

工具特点
- 一千多个医学主题的详细介绍、症状和体征、病因和诊断、治疗和预防。
- 支持非专业人士和专业人士学习和研究
- 这是全球最专业的医学知识获取地方
- 完全免费且无任何限制使用,支持网页和app使用
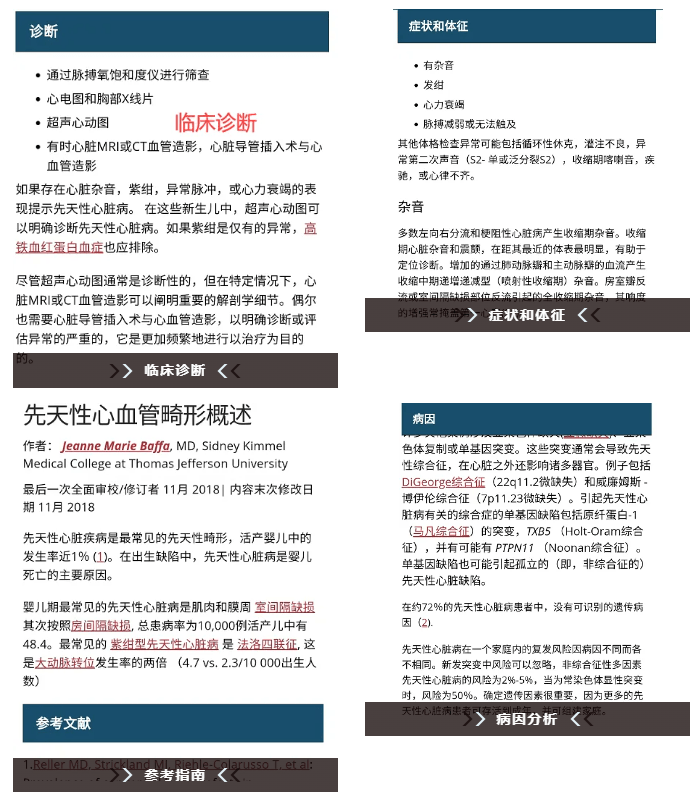
截图演示




下载地址
网页地址:https://www.msdmanuals.cn/home
安卓app见下方↓ 苹果的可以自行在appstore下载,完全免费的
不会下载?点击这里:如何免费下载和搜索网站内容及如何解压文件?
© 版权声明
THE END












暂无评论内容