新老司机必备资料!2024年最新12123交管学法减分考试题库及答案,群友亲测已减免6分~
学法减分是针对持有驾驶证的驾驶人,因交通违法行为被记分后,参加网上交通安全学习并考试合格后,予以减免记分的措施。驾驶人需先处理完交通违法行为记录,且累积记分未满12分,方可申请学法减分。最多是应该可以减免6分
此份资料来源于禁言群群友:ival_11 分享,我收录到网站上,以供有需要的人使用(当然我自己也是想做个备份,我开车菜的一批)

内容简介
- 题库为2024最新题库,为PDF格式,可以ctrl+F搜索
- 群友已经实测,题库为真题,可以避免去网上检索到无用的垃圾信息
- 遵守法律法规、遵守交通,此内容仅供学习使用!
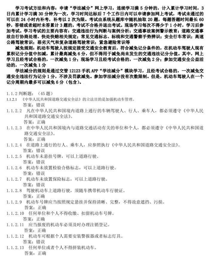
截图预览


下载地址
不会下载?点击这里:如何免费下载和搜索网站内容及如何解压文件?
© 版权声明
THE END










![表情[wozuimei]-素材资源网](https://www.sucaizy.com/wp-content/themes/zibll/img/smilies/wozuimei.gif)


暂无评论内容